코드네임 :
📱 모바일프로그래밍 - 액티비티 생명주기 📱 본문
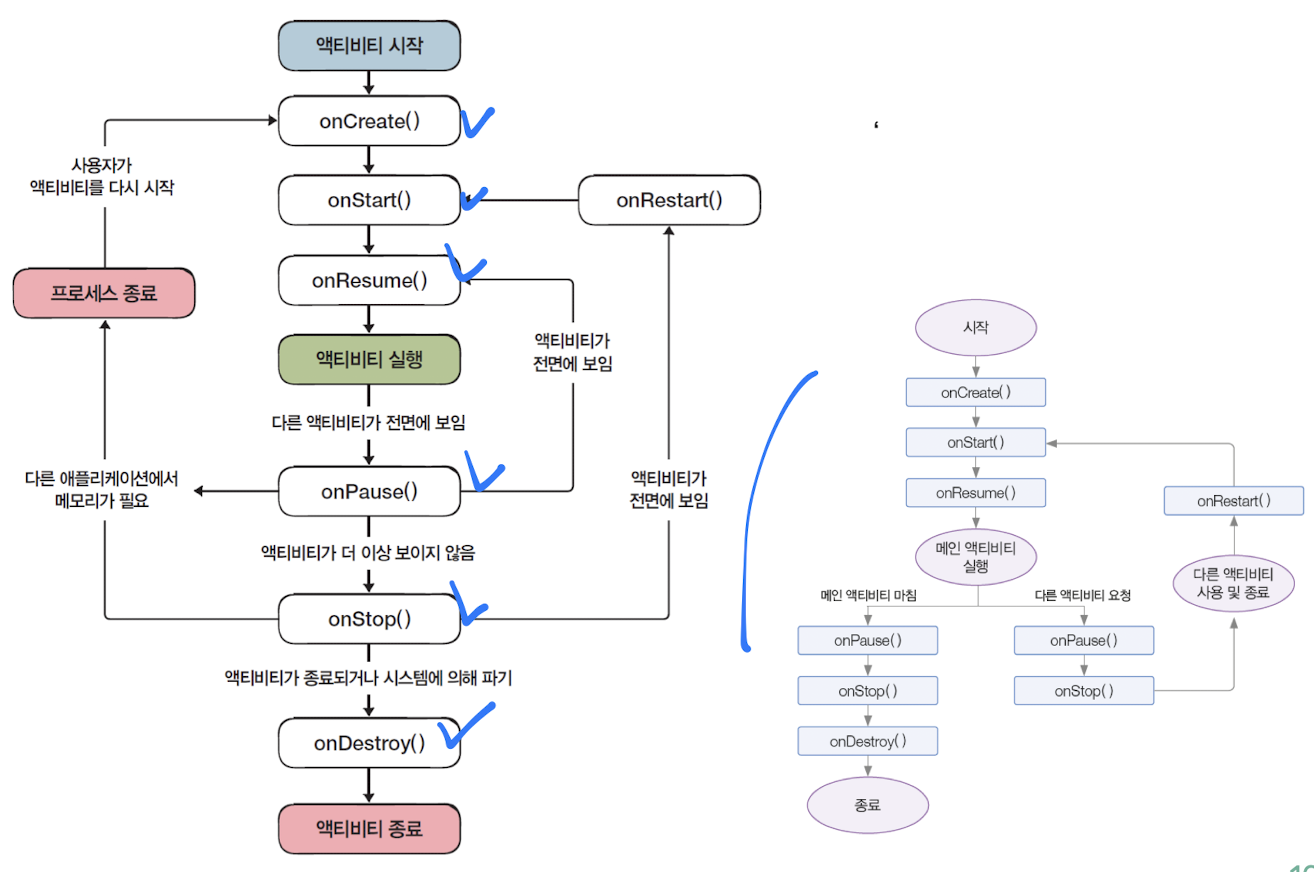
[ 액티비티 생명주기 ]
: 액티비티의 생성부터 소멸까지의 주기를 뜻함
- 안드로이드 응용프로그램은 화면이 작아 동시에 여러 개의 액티비티(화면)이 나올 수 없음
- 앞에 나오는 화면 하나만 활성화 된 상태이고 나머지는 모두 비활성화된 상태로 남게 됨


로그캣 : 남긴 로그를 확인하는 화면
코드 : Example6_3, Project6_1
'👾Android > Android_JAVA' 카테고리의 다른 글
| 📱 모프 과제 헛둘헛둘 📱 (1) | 2024.11.21 |
|---|---|
| 📱 모바일프로그래밍 - Fragment 📱 (0) | 2024.11.12 |
| 📱 모바일프로그래밍 - 암시적 인텐트📱 (0) | 2024.11.12 |
| 📱 모바일프로그래밍 - 양방향 데이터 전달하기 📱 (1) | 2024.11.12 |
| 📱 모바일프로그래밍 - (중간- 코드 ) 모르는거 정리 7 📱 (1) | 2024.10.24 |