Unity 기초
맥북 용 키............
Alt 키 = Option 키
Ctrl = Cmd 키
Unity
프로젝트 경로나 파일 이름을 되도록이면 영어로!!
한글 최대한 피하세여
(2바이트..)
Layout은 자신에게 편한 환경으로...
- 강사님은 2 by 3
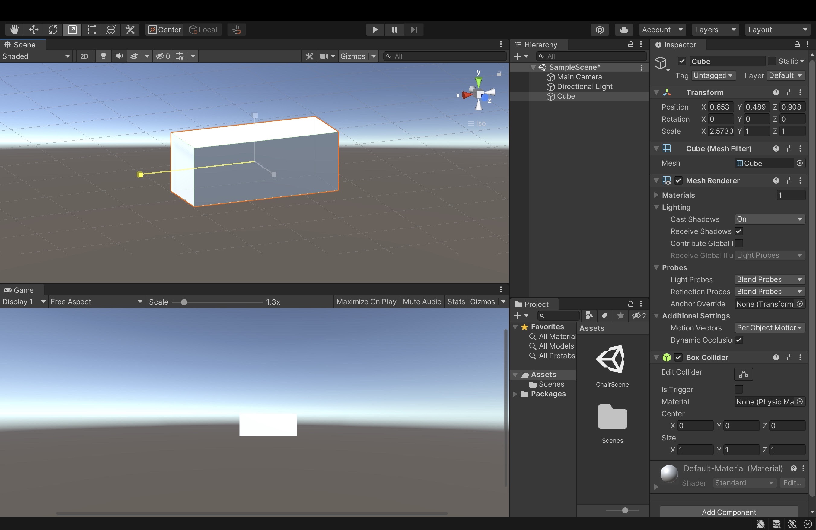
기본 정육면체 큐브 만들기!
Hierarchy ▼ → 3D Obj → Cube
(→ 큐브 생성!)
Scene 뷰에서
Opt키 누르면 회전 가능(물체 중심)
마우스 오른쪽 커서 누른 채로 움직이면 회전 가능(화면 중심)
(+ 마우스 오른쪽 누른 채로 W,S,A,D,E,Q)
(전후 좌우 위아래)
원근......... 상하..
(실제)Game 뷰에서
Hierarchy → Main Camera
(Position - Y를 0으로 해야 중앙에, 1이 디폴트)
오브젝트 포커스
씬 화면에서 큐브가 사라지면 다시 나타나게 하는 법
1. Hierarchy창에서 Cube 더블클릭
2. Hierarchy → Cube 선택!! → Scene창에 마우스 커서 올리고 F키 누름
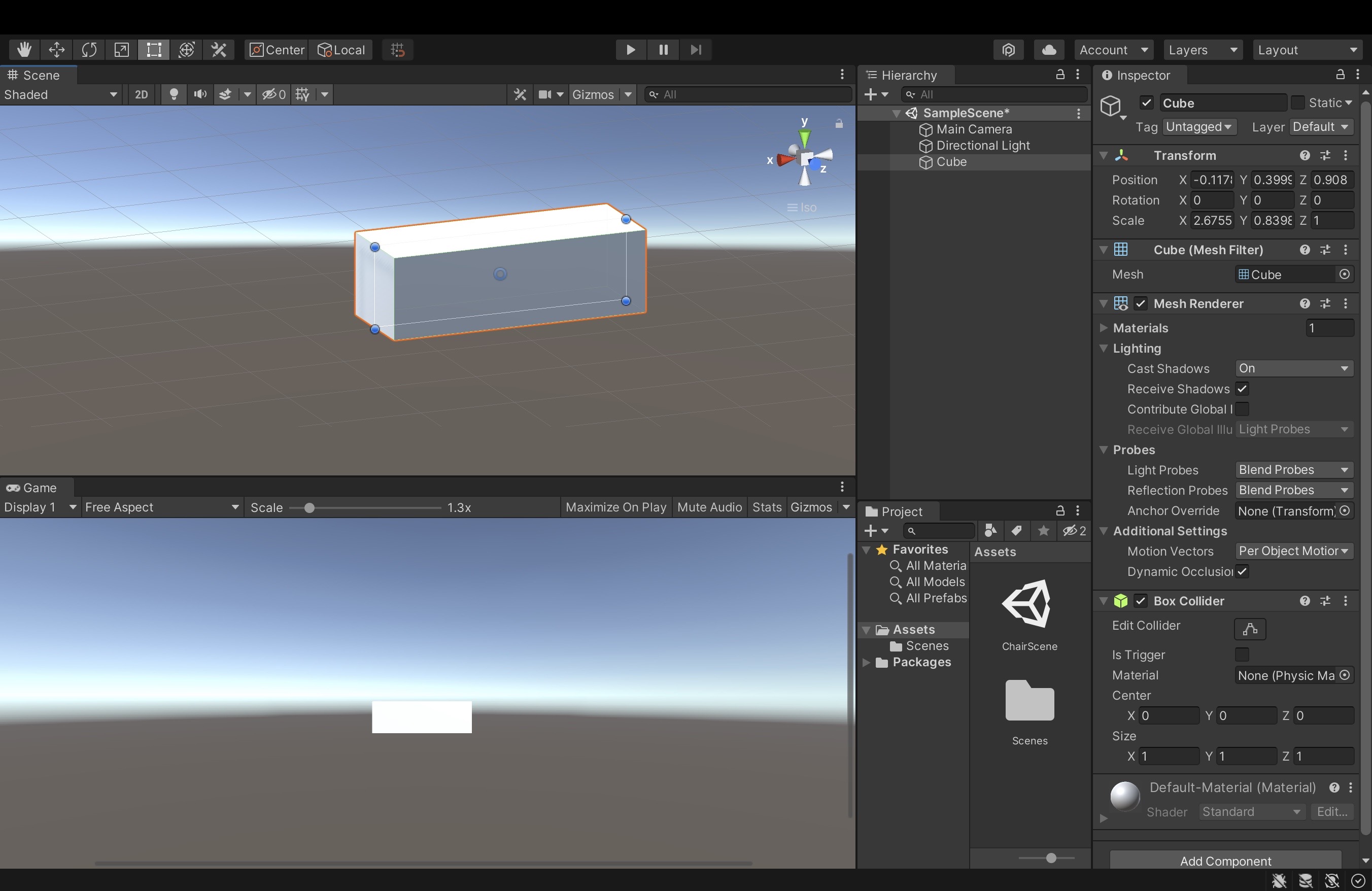
Transform Tool

Q W E R T Y 가 단축키,
마지막 공구 같이 생긴 건 Editor Tool
| <축 색깔> R : x축 G: y축 B : z축 |
Q : Hand Tool
- 그냥,, 상대적 위치 이동용 (겜 화면에서는 움직 X), 나를 위한 움직임(...?)

W : Move Tool
- 축에 대한 게임 오브젝트 절대적 위치 움직이기 (실제 게임화면에서의 위치 변경)
- 최대 2개 축까지 ㄱㄴ

E : Rotate Tool
- 축에 대한 회전
( Local - 처음 오브젝트 기본 좌표로 고정되어있는 ~)
( Global - 전역 좌표, 오브젝트 방향에 관계없이 돌리고 싶을 때!
: 무조건 윗쪽 y축, 앞 z, 옆 x
ㄷ,,, 공간도형 좌표랑 헷갈리지 마쉐이,,,
)



R : Scale Tool
- 축에 대한 오브젝트 크기(모양?) 변경
( 가운데 네모는 전체 크기 변경)
- 정밀하게 하고 싶으면 Inspector의 Transform-Scale 건들이면 됨

T : Rect Tool
- Scale Tool처럼 크기 변경 ..
- 다른 점 : 크기가 한쪽으로만 변함
- 많이 사용 X (근디 나는 왜 스켈보단 Rect가 편해보이지)

Y : Mixed..(Move + Rotate + Scale) Tool
- 혼합툴.. 많이 사용 X

Vertex Snapping
- 스냅핑,, : 이어붙이기
- 맵 레벨 에디터 - 큐브 스피어 실린더 도형등으로 벽과 벽 정확히 이어 붙일 때
큐브 복사 :
Hierarchy → Cube 선택 → cmd + D(uplicate) → 큐브 복사!
→ 복사한 큐브 Move 툴로 이동 ㄱㄴ
버텍스 스냅핑 사용하기 :
옮길 Cube를 Scene창에서 클릭 → (Move Tool 상태에서) V키 누르면 오브젝트 꼭짓점마다로 좌표 기준 이동 가능
→ 이어 붙일 큐브 옆에 가까이 가져가면 자석처럼 달라붙음 (옆면 말고도 모서리, 꼭짓점끼리도 이어붙이기 가능)




간단한 의자 오브젝트 만들기
→ 의자 앉는 부분 : Cube (Scale 1, 0.2, 1)
이제 위 큐브를 cmd+D로 복사 + Virtual Snapping으로 이어붙이기 (Transform에 일일히 써도 되지만 귀찮으니)
→ 의자 등받이 (Scale 1, 1, 0.2)
→ 의자 다리 하나 (x 복제*3) (Scale 0.2, 1, 0.2)